塑料编织解决方案
提供完善的系统平台管理各项资源覆盖塑料编织行业企业 生产、销售、采购、财务等模块帮助企业建立标准化 管理体系,降低管理成本,提升生产效率。
行业痛点
INDUSTRY PAIN POINTS
-
工艺要求高国家对产品使用范围有明确的标准,故此对于产品的材料管控、生产工艺要求严格 -
生产损耗高塑料编织行业生产过程中的材料损耗很高如何减少损耗是生产管理的一大难题 -
生产交期短塑料编织行业交期短,一般是3到7天,生产过程安排协调顺畅非常困难 -
色差问题多不同批次的原材料,极易导致产品产生色差问题,管控与溯源原材料批次难实现 -
版辊管理难版辊管理流程复杂,属于塑料编织行业的共有管理难点 -
成本控制难塑料编织行业属代加工行业,涉及供应链,生产,仓储等环节多,成本控制较难
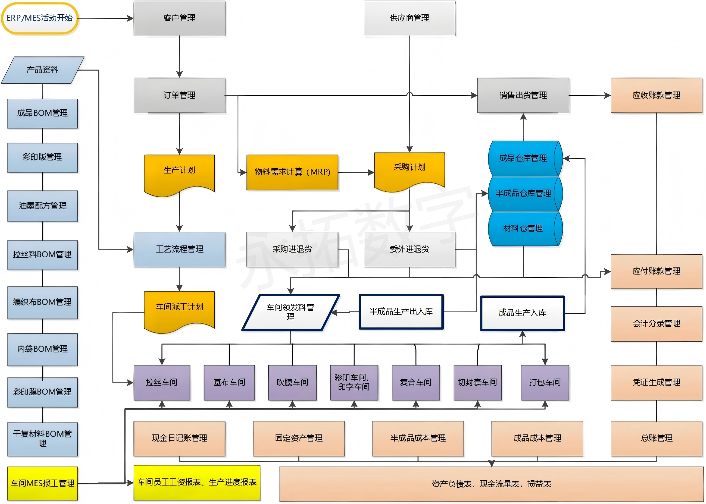
系统主流程
THE MAIN PROCESS OF THE SYSTEM
系统功能特点
FUNCTIONAL CHARACTERISTICS OF THE SYSTEM
快速报价
通过选择快速复制相同工艺和材料的BOM、分摊费用,并可按最高采购价、最低采购价、加全价、标准价等进行计算,操作着当即可调整运费、利润点等秒报价;同时还可以同步相应的材料BOM、工艺BOM,大大减轻了技术部门的繁琐工作



派工与品质管理
塑料编织包装行业在加工过程中每个工序的加工侧重点都不同,并且一旦一个工序出差将导致整个产品的报废,系统支持不同工序不同派工管理,对数十个工序定制不同的工单明确加工标准,以便生产和品质管理



合作案例











